成为注册用户,每天转文章赚钱!
您需要 登录 才可以下载或查看,没有账号?立即注册
x

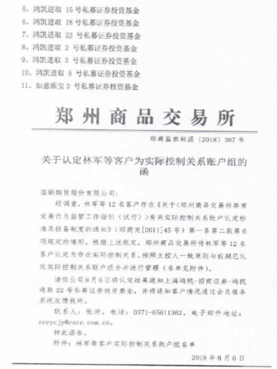
苹果期货可谓是2018年期货市场最火热的品种,快速上涨带来的赚钱效应,引发各方资金争相涌入,其中也不乏一些私募资金扎根其中淘金。 然而,部分资金在大量交易苹果后,也遭到监管的关注。 近日,上海知名私募、期货大佬林军旗下的鸿凯投资发布公告称,鸿凯部分产品出现了客户难以理解的波动及净值大幅下滑,让投资者出现了担忧,在此深感抱歉。  净值大幅下滑的原因是,2018年11月27日,鸿凯投资收到郑商所的监管函,鸿凯激进15号等4只产品被郑商所认定为实际控制关系账户,限定在一天内强行平仓,并限制开仓一个月。 鸿凯大量仓位的平仓造成苹果期货价格连续下滑,同时影响到持有苹果的相关产品的净值。11月27日,苹果期货大跌2.57%;11月28日,跌0.95%;11月29日,大跌2.91%。 以鸿凯激进15号为例,私募排排网数据显示,11月23日-11月30日,净值下滑了近15%。 值得注意的是,鸿凯投资此前已经两次收到郑商所的监管函,分别是8月6日和8月15日,各有11只和5只产品被实控关系账户组,再加上本次的4只产品,即累计共20只产品被列为实控关系账户组。 今年前三季度,得益于做多苹果期货的策略,鸿凯投资旗下产品的平均收益高达50%。 做多苹果大赚,前三季收益超50% 今年4月初,一场罕见的的霜冻突袭了西北的苹果主产区,大面积减产的预期开始推动苹果期货价格大幅上涨。 尤其是2018年5月,大幅上涨使得苹果的成交量屡创新高。热得发烫的苹果期货,一度引发资金蜂拥而入。5月16日甚至创下661.8万手的天量,不少参与其中的资金赚得盆满钵满。 自4月开始,苹果期货从4月份的7000元/吨的价格一路飙升,7月份更是突破一万元大关,到9月份时突破12000元/吨,区间涨幅高达70%。  “上半年我司研究员以及市场其他机构的研究员对苹果现货市场实际调研后认为苹果现货存在大面积减产情况。供需是驱动价格波动的主要影响因素,我司基金经理们和市场不少机构都一致看好苹果,因此,我司基金经理们要求交易部下单并持有苹果。”鸿凯投资称,上半年部分产品的正是得益于此策略,净值表现尚可。 格上理财数据显示,今年上半年鸿凯投资旗下产品的平均收益38.39%,在规模以上的管理期货策略中排名第一;今年前三季度,鸿凯投资旗下产品的平均收益则高达54.4%,业绩领先第二名近40%,稳坐行业冠军宝座。 注:规模以上是指,期货策略,机构成立两年以上,总管理规模超10亿,策略管理规模超5亿,该策略对外公布净值的产品数超2只,且该策略在产品中占比超7成。 显然,成功的做多苹果期货是鸿凯投资的业绩一路走高的重要原因。 三度收到监管函,20只产品被列为实控关系账户组 进入8月,苹果迎来新一轮大涨,同时郑商所加强了对实际控制账户组的监管。 8月6日,苹果期货突破大涨。当日,郑商所发来监管函,鸿凯投资11只产品被列为实际控制关系账户组,并被限制开仓一个月。   8月15日,鸿凯投资再度收到监管函,5只产品被增加为实际控制关系账户组,并被限制开仓一个月。 “对于这个突如其来的处罚,我们难以接受。我司按照郑商所的要求予以调整仓位,导致我公司上述部分基金产品被动减仓。本次减仓对基金影响不大,市场行情调整后继续上扬,证明并不是我们在主导市场,市场有自身的逻辑,更坚定了我们策略信心。”鸿凯投资称。   11月27日,鸿凯投资三度收到监管函,鸿凯激进15号等4只产品被郑商所认定为实际控制关系账户,限定在一天内强行平仓,并限制开仓一个月。 而这次对强行平仓,对鸿凯投资造成较大影响,净值大幅下滑。 鸿凯投资公告称,部分产品出现了客户难以理解的波动及净值大幅下滑,让投资者出现了担忧。 鸿凯产品大量仓位平仓造成苹果期货价格连续下滑,同时影响到持有苹果的相关产品的净值。11月27日,苹果期货大跌2.57%;11月28日,跌0.95%;11月29日,大跌2.91%。   以鸿凯激进15号为例,私募排排网数据显示,11月23日-11月30日,净值下滑了近15%。 鸿凯投资表示,本次事情发生后,公司内部也予以调整,严格寻找运营机制中存在的问题,调整内部机制,撤换风控总监,同时面向内部和社会予以招聘,尽快增加更加专业的风控系统,以便更好的服务基金投资人。对于已经受到损失的基金,将尽快联系投资人和合作方寻找合适的解决办法。(文章来源:券商中国) 鸿福期货技术分享群,为群友提供主要期货品种的盘前(中)专业技术分析参考服务!申请加入该群的期友,请加鴻福微信号:LLZ0537,在缴纳季度管理费后入群!名额有限,满员截止!
|